Elektronikk skjemaer - Servicemanualer - Deler

Om materialet på denne siden

Elektronikk skjemaene og notatene du finner her er utarbeidet av meg gjennom praktisk arbeid og grundig studering av originale elektronikkort jeg har hatt tilgang til. Ikke alle komponenter har vært mulig å identifisere med eksakt typebetegnelse, og enkelte komponenter er ikke lenger i produksjon. Der jeg har funnet egnede erstatningskomponenter, har dette blitt dokumentert.

Dette er arbeidsmateriale jeg selv bruker i daglig feilsøking og reparasjon av symaskiner. Det kan derfor forekomme avvik, komponentvariasjoner eller forskjeller fra maskinen du selv sitter med. Skjemaene og notatene deles som en hjelp og ressurs for andre, men brukes på eget ansvar.

Målet med å gjøre dette tilgjengelig er å forenkle feilsøking og bidra til kunnskapsdeling innen reparasjon av eldre symaskiner. Finner du feil, har tilleggsinformasjon eller forslag til forbedringer, setter jeg stor pris på at du gir beskjed.

BERNINA Type 286 Pedal

Elektronikk skjema for Pedal PCB

Revisjon: 1.5  Dato: 2023.03.29

PCB Bilde
Elektronikk skjema
Servicemanual
Deler

BERNINA YC-423A Pedal

Elektronikk skjema for Pedal PCB

Revisjon: 1.6  Dato: 2023.04.06

PCB Bilde
Schematics
Service Manual
Parts

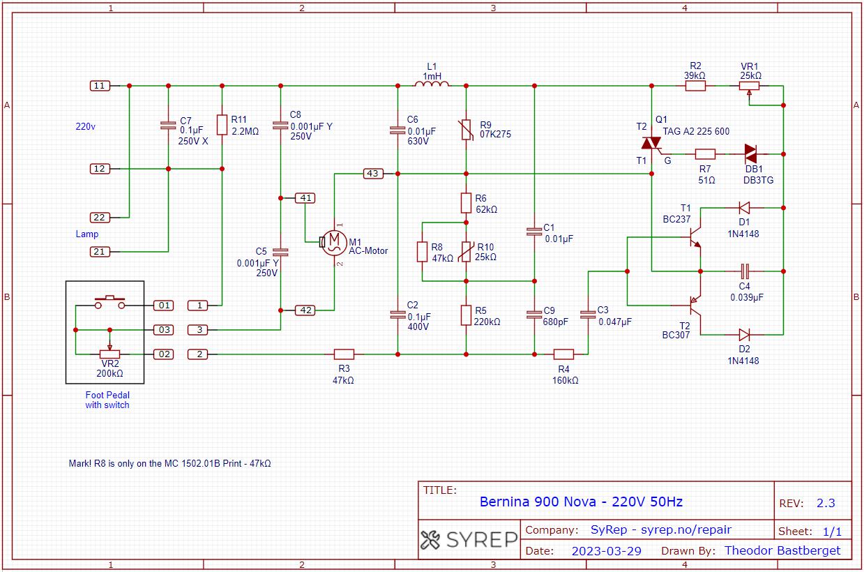
BERNINA 900 Nova

Elektronikk skjema for Pedal PCB

Revisjon: 2.3  Dato: 2023.03.29

PCB Bilde
Schematics
Service Manual
Parts

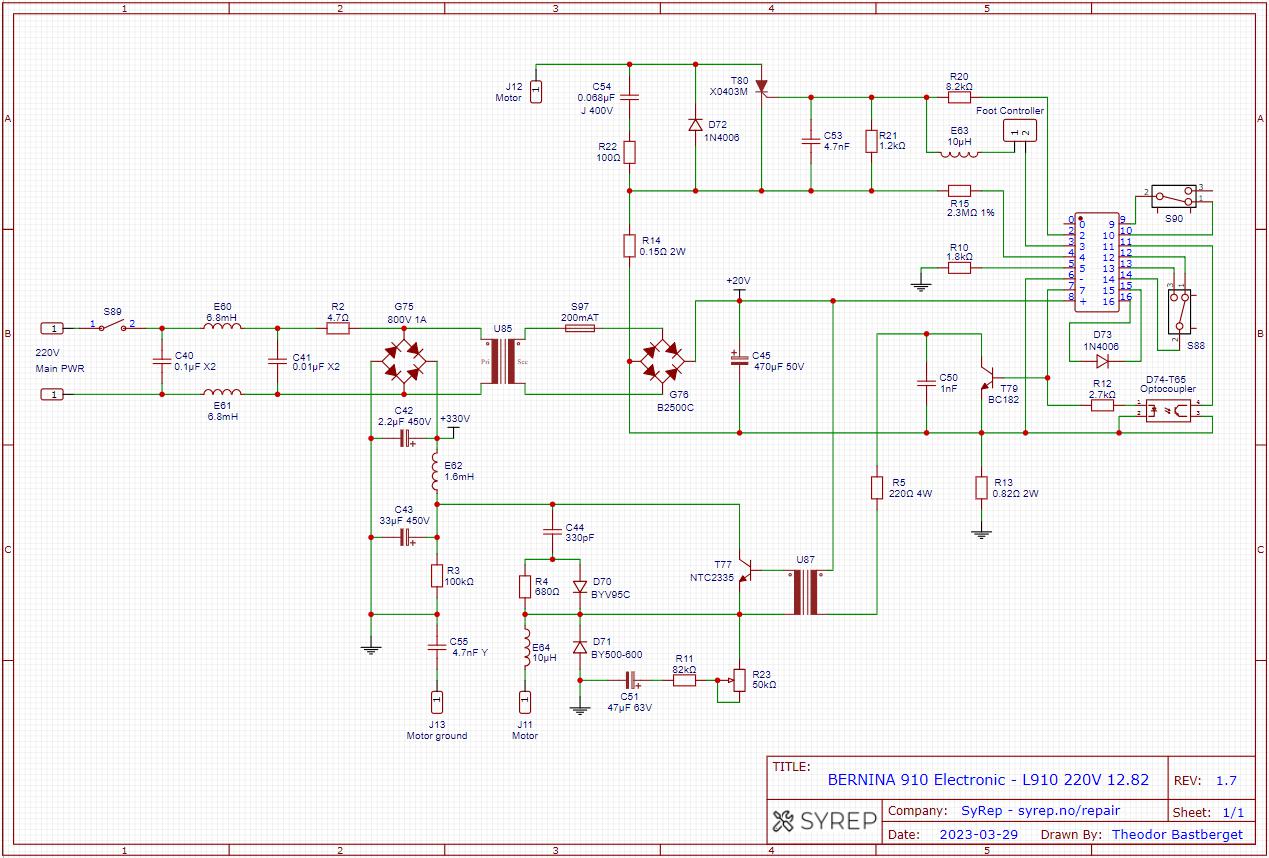
BERNINA 910 Electronic

Elektronikk skjema for L910 PCB

Revisjon: 1.7  Dato: 2023.03.29

PCB Bilde
Schematics
Service Manual
Parts

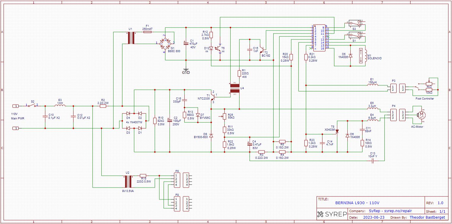
BERNINA 930 Electronic - 110V

Elektronikk skjema for L930 110V PCB

Revisjon: 1.0  Dato: 2023.06.23

PCB Bilde
Schematics
Service Manual
Parts

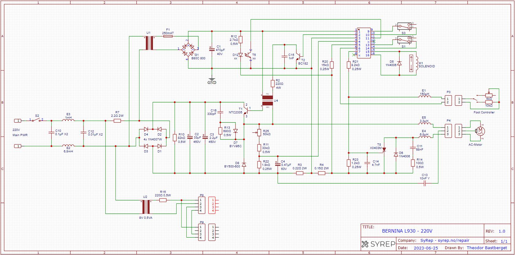
BERNINA 930 Electronic - 220V

Elektronikk skjema for L930 220V PCB

Revisjon: 1.0  Dato: 2023.06.25

PCB Bilde
Schematics
Service Manual
Parts

BERNINA 1000 - 1008

Elektronikk skjema for E-1010 PCB

Revisjon: 1.1  Dato: 2023.04.06

PCB Bilde
Schematics
Service Manual
Parts

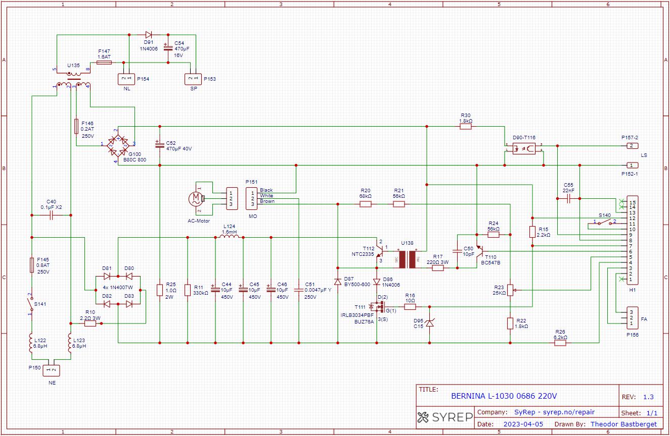
BERNINA 1030

Elektronikk skjema for L-1030 PCB

Revisjon: 1.3  Dato: 2023.04.05

PCB Bilde
Schematics
Service Manual
Parts

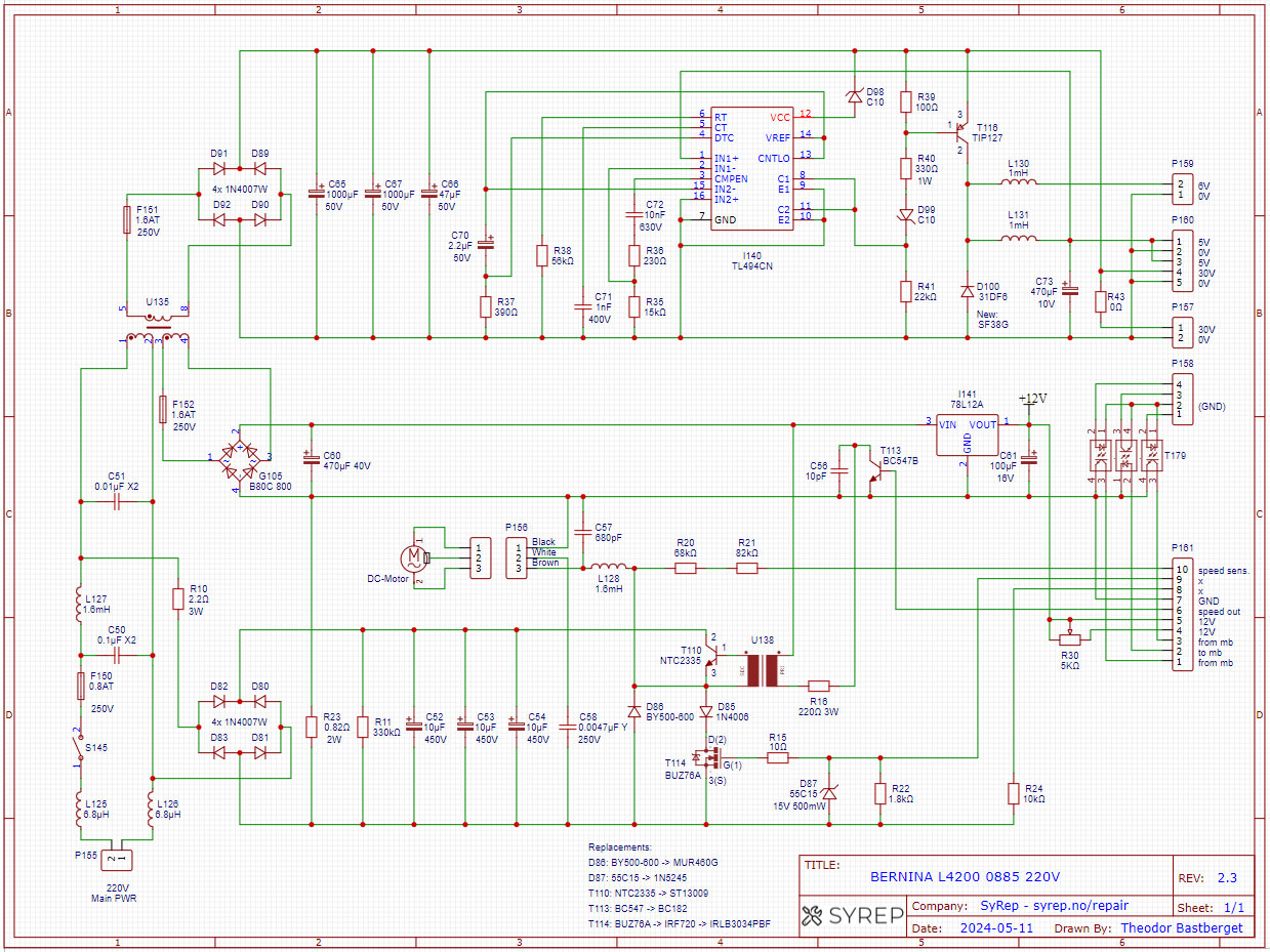
BERNINA 1080 - 1630

Elektronikk skjema for L4200 PCB

Revisjon: 2.3  Dato: 2024.05.11

PCB Bilde
Schematics
Service Manual
Parts

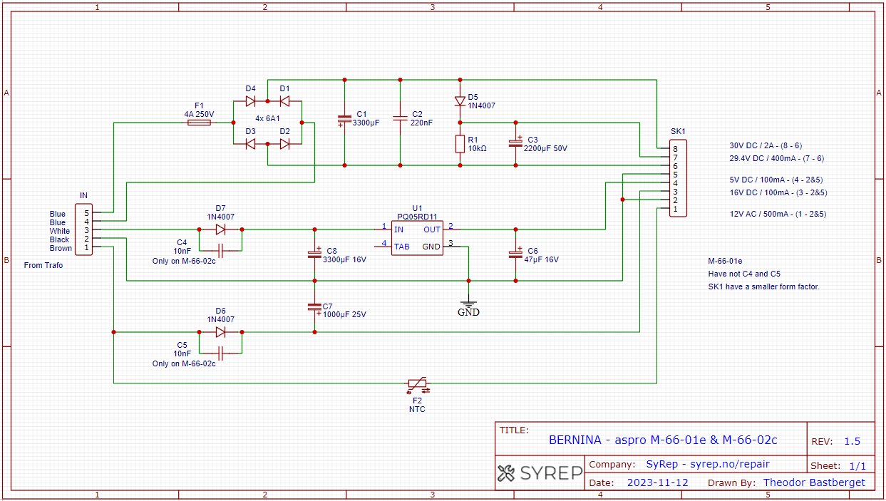
BERNINA activa (tidligere modeller)

Elektronikk skjema for M-66-01e & M-66-02c PCB

Revisjon: 1.5  Dato: 2023.11.12

PCB Bilde
Schematics
Service Manual
Parts

Husqvarna Viking PRISMA

Elektronikk skjema for strømforsyning PCB

Revisjon: 1.6  Dato: 2024.07.04

PCB Bilde
Schematics
Service Manual
Parts

Husqvarna Viking 6570

Elektronikk skjema for 6570 PCB

Revisjon: 1.8  Dato: 2024.12.26

PCB Bilde
Schematics
Service Manual
Parts